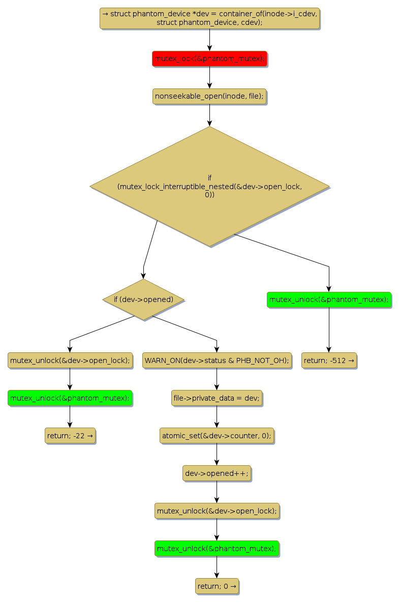
Instance Verification Kit (IVK)
mutex lock @ [5602+27+/linux-3.19-rc1/drivers/misc/phantom.c]
Instance Signature: phantom_mutex
|
The Matching Pair Graph:
|
|
Function Name
|
Control Flow Graph (CFG)
|
Events Flow Graph (EFG)
|
Source Correspondence
|
|
phantom_open
|
|
|
[5454+12+/linux-3.19-rc1/drivers/misc/phantom.c]
|